Sign in
Home
Archive
Editorial Team
Editorial Policy
GUIDE FOR AUTHORS
Review
Reviewers
Workflow
Journal Topics
About
About Journal
Aims and scope
Abstracting & Indexing
News
Contact
Submit Your Article
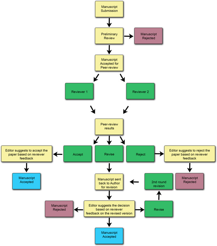
WORKFLOW
Abstracting & Indexing
*****
ePrivacy and GPDR Cookie Consent by
TermsFeed Generator